无障碍
关怀版
登录
注册
网站
首页
政务
公开
政务
服务
政民
互动
数据
发布
魅力
城市
根河市林业和草原局
搜索位置
标题
全文
匹配度
模糊
精准
排序
相关程度
发布日期
您现在所在的位置:
网站首页
>
政务公开
>
根河市林业和草原局
>
重点领域信息
索引号:
11152105011615270K/202601-00016
组配分类:
重点领域信息
发布机构:
根河市林业和草原局
主题分类:
其他
名称:
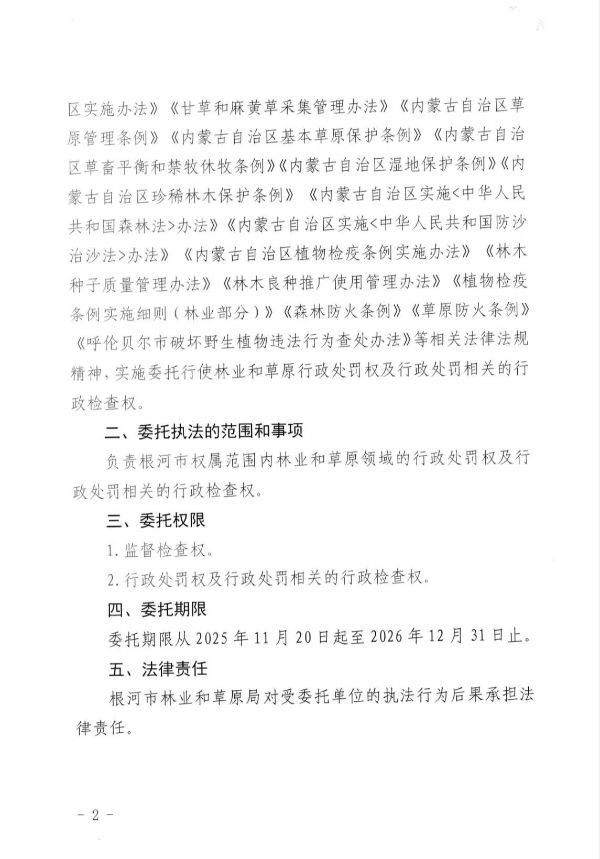
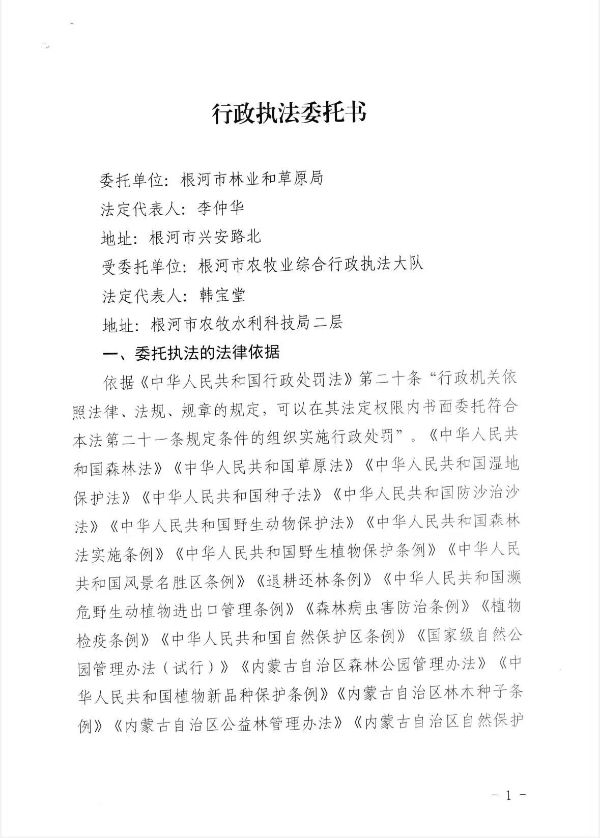
行政执法委托书
文号:
无
成文日期:
2026-01-30
发布日期:
2026-01-30
行政执法委托书
发布时间:2026-01-30 09:31
来源:根河市林业和草原局
浏览次数:
【字体大小:
大
中
小
】
文本下载↓
打印
保存
关闭
用微信扫描二维码
分享至好友和朋友圈
×
国务院
蒙速办
政务微信
返回顶部